传音:受存储等涨价影响 预计2025净利润减少54.11%

1月 29, 2026 - 06:02
 0  0
传音:受存储等涨价影响 预计2025净利润减少54.11%

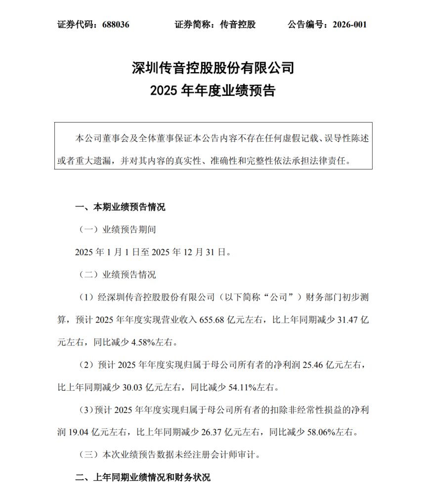
1月29日,传音控股发布2025年年度业绩预告,经公司财务部门初步测算,预计2025年年度实现营业收入655.68亿元左右,比上年同期减少31.47亿元左右,同比减少4.58%左右。

传音控股预计2025年年度实现归属于母公司所有者的净利润25.46亿元左右,比上年同期减少30.03亿元左右,同比减少54.11%左右。

传音控股在公告中解释称,公司由于受供应链成本影响,存储等元器件价格上涨较多,对公司的产品成本和毛利率造成一定影响,导致报告期内公司整体毛利率出现下滑态势。

传音控股还称,为应对市场竞争,提升公司品牌形象,以及为保持公司长期核心竞争能力,报告期内,公司销售费用和研发投入有所增加。综上,预计公司收入同比下降4.58%左右的基础上净利润同比下降较多。

查看评论

你的反应是什么?

喜欢 喜欢 0
不喜欢 不喜欢 0
喜爱 喜爱 0
有趣 有趣 0
愤怒 愤怒 0
悲伤 悲伤 0
哇 0